您现在的位置: 您现在的位置: 精英中考网 >> 中考 >> 中考分数线 >> 正文

2021中考资讯

2021中考分数线

2021中考成绩查询

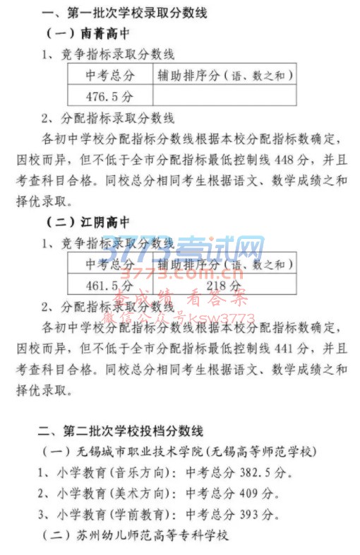
2018江阴中考录取分数线

更新时间:2018-7-9 14:01:29 作者:佚名 信息来源:本站原创

2018年江阴各批次高中录取分数线全部出炉!

 


随着第四批次中招录取分数线的出炉
2018年江阴各批次高中录取分数线
终于都出来了!

跟着小编回顾
今年江阴中考最低控制分数线

公办普通高中
中职与普通本科“3+4”分段培养
最低控制线:386分
五年制高职
最低控制线:344.5分

 无锡

无锡

无锡

无锡

2018江阴中考录取分数线

无锡中考

中考信息不断变化,精英中考网www.zhongkaowu.com提供的中考资讯、成绩查询、分数线信息仅供参考,具体以相关教育部门的信息为准!

精英中考网是2021中考门户网站,为广大中考生提供2021中考最新消息、2021中考时间、中考试题试卷、复习资料、历年中考满分作文、中考作文题目

2021中考成绩查询、2021中考查分、志愿填报、2021中考录取分数线等

Copyright 精英中考网 All Rights Reserved

版权所有@精英中考网 工信部备案号:粤ICP备14029008号-1